File:Modifikasi gateway interface for repeater by YB3ZBZ.jpg
From OnnoCenterWiki
Jump to navigationJump to search
Size of this preview: 800 × 543 pixels. Other resolution: 888 × 603 pixels.
Original file (888 × 603 pixels, file size: 29 KB, MIME type: image/jpeg)
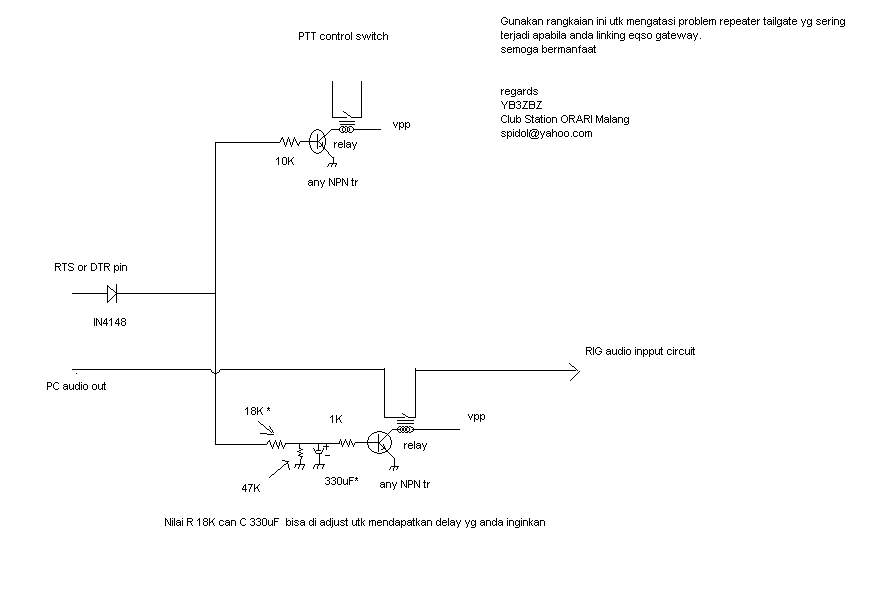
Modifikasi Gateway Interface Untuk Repeater
File history
Click on a date/time to view the file as it appeared at that time.
| Date/Time | Thumbnail | Dimensions | User | Comment | |
|---|---|---|---|---|---|
| current | 09:51, 13 February 2008 | 888 × 603 (29 KB) | Onnowpurbo (talk | contribs) | Modifikasi Gateway Interface Untuk Repeater |
File usage
The following page uses this file: