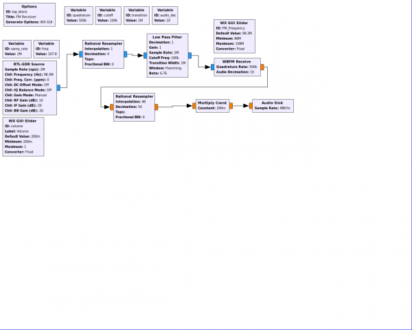
GRC: FM receiver
From OnnoCenterWiki
Jump to navigationJump to search
Sumber: https://electronicsforu.com/electronics-projects/fm-receiver-gnu-radio-rtl-sdr-dongle

Download Source:
Sumber: https://electronicsforu.com/electronics-projects/fm-receiver-gnu-radio-rtl-sdr-dongle

Download Source: