IPv6: Kebijakan
From OnnoCenterWiki
Jump to navigationJump to search


Pranala Menarik
IPv6
IPv4
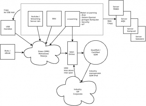
e-Learning
Buku
- Onno W. Purbo, Raharjo, Sarujih, "IPv6 Fondasi Internet Masa Depan", Penerbit Andi, 2016, ISBN 9789792958331 - http://andipublisher.com/produk-0516006085-ipv6-fondasi-internet-masa-depan.html
Video
- https://www.youtube.com/watch?v=EgObOSb2rDA&t=6s - Pentingnya mengadopsi IPv6 di Internet Indonesia.
- https://www.youtube.com/c/OnnoCenter
- https://www.youtube.com/c/OnnoCenter/playlists