JAVA: Cara Belajar Java Collection
Di dunia nyata, collection menurut definisi adalah sekelompok artikel/elemen/nilai yang memiliki sifat dan atribut yang serupa. Karena Java adalah Object-Oriented Language, ia meniru dunia nyata. Di Java, Collection adalah sekelompok beberapa object yang disatukan menjadi satu unit. Java Collection adalah topik yang sangat luas dan sebagai pemula mungkin sulit untuk menavigasi jalan saat mempelajarinya. Di sini kita memiliki semua yang perlu Anda ketahui saat memulai dengan Java Collection.
Apakah Collection Framework?
Kita memiliki collection object, sekarang kita membutuhkan cara yang terorganisir untuk menggunakan collection ini, oleh karena itu kita membutuhkan framework. Java Collection framework, pertama kali diperkenalkan di JDK 1.2 ( Java Development Kit 1.2 ), adalah arsitektur yang terdiri dari interface dan class. Dengan kata sederhana, itu seperti struktur rangka untuk komponen yang siap digunakan untuk berbagai kebutuhan pemrograman. Ini juga menawarkan operasi data yang berbeda seperti searching, sorting, insertion, deletion, dan manipulation. Semua class dan interface framework collection digabungkan ke dalam paket java.util.
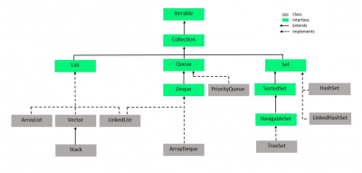
Hirarki Collection Framework


| Class | Interface |
|---|---|
| A class is a user-defined prototype for building objects in Java. | An interface is a user-defined blueprint that describes the structure of every class that implements it. |
| It is used to define objects. | It cannot be used to define objects. |
| A class can have access modifiers public and default. | An Interface can have access modifiers public and default. |
| Classes can be concrete or abstract. | All interfaces are abstract. |
| A class consists of constructors, methods and attributes. The methods are defined in a class. | An interface consists attributes and methods. The methods are not defined in an interface, it only contains their signature. |
Sekarang setelah kita memiliki konsep dasar dari collection di Java, kita akan memahami setiap komponennya secara detail. Apa saja propertinya dan beberapa contoh koleksi yang paling sering digunakan?
1. Iterable
Interface Iterable adalah sumber/akar/root dari seluruh hierarki collection, yang berarti bahwa setiap class dan interface akan mengimplementasikannya. Fungsi utama dari sebuah iterator adalah untuk memungkinkan pengguna untuk melintasi semua object class collection seolah-olah mereka adalah urutan sederhana dari item data.
2. Collection
Interface Collection meng-extend interface Iterable. Interface collection memiliki method dasar yang diperlukan untuk menggunakan semua collection lain dalam framework untuk add, delete, dan manipulate data. Karena ini adalah interface, ia hanya memiliki signature method ( yaitu <return type> methodName ( ArgumentList ); ) dan tidak ada definisi karena setiap interface atau class yang mengimplementasikan interface ini akan memiliki jenis elemen yang berbeda untuk ditangani. Tetapi karena mereka mengimplementasikan interface ini, ada keseragaman dan struktur untuk koleksi lainnya. Method interface collection koleksi diberikan di bawah ini, semua interface dan class yang meng-extend atau mengimplementasikan interface collection menggunakan method ini bersama dengan method tambahan mereka sendiri khusus untuk mereka.
3. List
List interface meng-extend Collection interface. Elemen-elemen dalam list diurutkan secara beruntun. User dapat menggunakan nomor indeks untuk mengakses elemen tertentu dalam list, artinya, pengguna memiliki kontrol penuh atas elemen mana yang dimasukkan ke dalam list.
3. a) ArrayList
ArrayList class mengimplementasikan List interface. Object dari class ini adalah array dinamis. ArrayList pada dasarnya adalah implementasi list yang dapat diubah ukurannya. Ini mengimplementasikan semua method List dan memungkinkan semua elemen bahkan elemen nol. Object ArrayList memiliki kapasitas, yang awalnya sama dengan ukuran tetapi meningkat secara dinamis saat elemen baru ditambahkan. ArrayList tidak disinkronkan, yang berarti beberapa thread dapat mengaksesnya secara bersamaan. Thread adalah unit flow control sekuensial yang dapat diproses di Sistem Operasi.
Syntax:
ArrayList<?> arrayListName = new ArrayList<?>();
Contoh: kita akan mengambil contoh dan melakukan beberapa operasi dasar pada ArrayList. Di sini kita membuat instance ArrayList bernama intArr. Kita menggunakan method add() untuk menambahkan bilangan integer ke intArr. Class Integer yang digunakan dalam mendeklarasikan intArr adalah class wrapper untuk tipe data dasar int. Class wrapper meng-extend dari class Object dan digunakan agar tipe data dasar kompatibel dengan kelas lain. Selanjutnya, kita mencetak ArrayList di konsol. Kami menggunakan method remove() untuk menghapus elemen dari indeks yang ditentukan. Kami memeriksa apakah sebuah elemen, 25 di sini, ada di intArr dan mencetak pesan yang sesuai. Kemudian kita mengambil elemen pada indeks 1 menggunakan method get(). Seperti yang akan kita amati ketika sebuah elemen dihapus menggunakan method remove(), elemen-elemen lainnya bergeser secara berurutan.
// An example for ArrayList
// All of the classes and
// interfaces of the collection
// framework are bundled into
// the java.util package
import java.util.*;
public class BasicArrayList {
// main method
public static void main(String[] args) {
// Instantiate an ArrayList Object
// Integer is a wrapper class for
// the basic datatype int
ArrayList<Integer> intArr = new ArrayList<Integer>();
// Add elements using add() method
intArr.add(10);
intArr.add(12);
intArr.add(25);
intArr.add(19);
intArr.add(11);
intArr.add(3);
// Print the ArrayList on the console
System.out.println(intArr);
// Remove elements at index 1 and 4
intArr.remove(1);
intArr.remove(4);
// Print the ArrayList on the console
System.out.println(intArr);
// Check if intArr contains the element 25
if(intArr.contains(25))
{
System.out.println("The ArrayList contains 25");
}
else
{
System.out.println("No such element exists");
}
// Use get method to get the element at index 1
int elementAt1 = intArr.get(1);
System.out.println("The Element at index 1 now is " + elementAt1);
}
}
Output
[10, 12, 25, 19, 11, 3] [10, 25, 19, 11] The ArrayList contains 25 The Element at index 1 now is 25
3. b) Vector
Vector class mengimplementasikan List iterator. Vector instance adalah dynamic array, di mana elemen dapat diakses dengan indeks. Perbedaan antara Vektor dan ArrayList adalah bahwa Vektor disinkronkan.
Syntax:
Vector<?> vectorName = new Vector<?>();
Melalui contoh berikut kita akan mencoba memahami Vector, Dalam code yang diberikan di bawah ini kita telah mendeklarasikan sebuah Vector bernama intVector, kita menggunakan add() untuk menambahkan elemen ke Vector. Method size() memberikan jumlah elemen saat ini yang disimpan dalam Vector. Method remove() digunakan untuk menghapus elemen pada indeks yang ditentukan.
// An example for Vector
import java.util.*;
public class VectorExample {
public static void main(String[] args) {
// Instantiate Vector object
Vector<Integer> intVector = new Vector<Integer>();
// Print the initial size of the Vector
System.out.println("The initial size of the Vector = " + intVector.size());
System.out.println();
// Add elements using add method
intVector.add(11);
intVector.add(18);
intVector.add(1);
intVector.add(87);
intVector.add(19);
intVector.add(11);
// Print the Vector on the console
System.out.println("The Vector intVector : ");
System.out.println(intVector);
System.out.println("Size of intVector : " + intVector.size());
System.out.println();
// Remove the element at index 2
intVector.remove(2);
// Print the vector again on the console
System.out.println("The Vector intVector after removing element at 2 : ");
System.out.println(intVector);
System.out.println();
// Clear all elements of the Vector and
// Print the Vector on the console
intVector.clear();
System.out.println("The Vector intVector after using clear : ");
System.out.println(intVector);
}
}
Output
The initial size of the Vector = 0 The Vector intVector : [11, 18, 1, 87, 19, 11] Size of intVector : 6 The Vector intVector after removing element at 2 : [11, 18, 87, 19, 11] The Vector intVector after using clear : []
3. b) i) Stack
Stack class meng-extend dari Vector class. Stack adalah struktur last-in-first-out (LIFO). Anda dapat memvisualisasikannya sebagai tumpukan buku di atas meja, buku yang disimpan pertama harus diambil terakhir, dan buku yang disimpan di tumpukan terakhir harus diambil terlebih dahulu. Method dasar dari stack class adalah push, pop, peek, empty, dan search.
Syntax:
Stack<?> stackName = new Stack<?>();
Contoh: Mari kita memahami Stack lebih baik dengan sebuah contoh. Dalam code yang diberikan di bawah ini, pertama-tama kita membuat Stack bernama strStack, yang elemennya bertipe String. Elemen ditambahkan menggunakan method push(). Method size() mengembalikan jumlah elemen yang ada di Stack. Method search() digunakan untuk mencari elemen dalam stack. Ini mengembalikan 1-based position jika ditemukan lain -1 dikembalikan untuk menunjukkan tidak ada elemen seperti itu di Stack.
// An example to show workings of a Stack
import java.util.*;
public class StackExample {
public static void main(String[] args) {
// Instantiate a Stack named strStack
Stack<String> strStack = new Stack<String>();
// Add elements using the push() method
strStack.push("Stack");
strStack.push("a");
strStack.push("is");
strStack.push("This");
// The size() method gives the
// number of elements in the Stack
System.out.println("The size of the Stack is : " + strStack.size());
// The search() method is
// used to search an element
// it returns the position of
// the element
int position = strStack.search("a");
System.out.println("\nThe string 'a' is at position " + position);
System.out.println("\nThe elements of the stack are : ");
String temp;
int num = strStack.size();
for(int i = 1; i <= num; i++)
{
// peek() returns the topmost element
temp = strStack.peek();
System.out.print(temp + " ");
// pop() removes the topmost element
strStack.pop();
}
}
}
Output
The size of the Stack is : 4 The string 'a' is at position 3 The elements of the stack are : This is a Stack
3. c) LinkedList
LinkedList class mengimplementasikan List interface serta Deque interface. LinkedList adalah implementasi class dari linked list data structure, di mana setiap elemen memiliki penunjuk ke elemen berikutnya yang membentuk tautan. Karena setiap elemen memiliki alamat elemen berikutnya, linked list element, yang disebut sebagai node, dapat disimpan di lokasi yang tidak bersebelahan dalam memori.
Syntax:
LinkedList<?> linkedListName = new LinkedList<?>();
Mari kita ambil contoh untuk memahami LinkedList. Dalam code yang diberikan di bawah ini, kita membuat instance LinkedList bernama strLinkedList. Method add() digunakan untuk menambahkan elemen dan method remove() untuk menghapus elemen. Pengambilan elemen dilakukan dengan menggunakan method get().
// An example for the LinkedList
import java.util.*;
public class LinkedListExample {
public static void main(String[] args) {
// Instantiate LinkedList named strLinkedList
LinkedList<String> strLinkedList = new LinkedList<String>();
// Add elements to the LinkedList using add()
strLinkedList.add("This");
strLinkedList.add("is");
strLinkedList.add("a");
strLinkedList.add("LinkedList");
// The elements are retrieved using the get() method
System.out.println("The contents of strLinkedList : ");
for(int i = 0; i < strLinkedList.size(); i++)
{
System.out.print(strLinkedList.get(i) + " ");
}
// The elements are removed using remove()
strLinkedList.remove(0);
strLinkedList.remove(1);
System.out.println("\n\nThe contents of strLinkedList after remove operation : ");
for(int i = 0; i < strLinkedList.size(); i++)
{
System.out.print(strLinkedList.get(i) + " ");
}
}
}
Output
The contents of strLinkedList : This is a LinkedList The contents of strLinkedList after remove operation : is LinkedList
4. Queue
Queue interface meng-extend Collection interface. Queue adalah implementasi interface dari queue data structure. Karena Queue di java adalah interface, ia tidak memiliki definisi method hanya signature saja. Queue biasanya merupakan struktur first-in-first-out ( FIFO ), meskipun itu tidak berlaku untuk PriorityQueue. Kita dapat memvisualisasikannya sebagai queue orang di counter, orang yang masuk lebih dulu mendapat layanan terlebih dahulu dan pergi lebih dulu.
4. a) PriorityQueue
PriorityQueue class mengimplementasikan Queue interface. Elemen-elemen dari PriorityQueue diurutkan dalam urutan alami atau dalam urutan yang ditentukan oleh Comparator, yang bergantung pada constructor yang digunakan. PriorityQueue tidak terbatas tetapi ada kapasitas yang menentukan ukuran array tempat elemen disimpan. Kapasitas awal sama dengan ukuran array tetapi ketika elemen baru ditambahkan, ia berkembang secara dinamis.
Syntax:
PriorityQueue<?> priorityQueueName = new PriorityQueue<?>();
Mari kita memahami PriorityQueue lebih baik dengan sebuah contoh. Dalam code yang diberikan di bawah ini kami membuat instance objek PriorityQueue bernama intPriorityQueue, karena tidak ada Comparator yang ditentukan dalam constructor maka elemen PriorityQueue ini akan diurutkan secara alami. Method add() digunakan untuk menambahkan elemen dan remove() digunakan untuk menghapus satu instance dari elemen yang ditentukan. Method peek() diimplementasikan dari Queue interface dan mengembalikan elemen di kepala PriorityQueue. Namun method poll() menghapus elemen di kepala PriorityQueue dan mengembalikannya.
// An example for PriorityQueue
import java.util.*;
public class PriorityQueueExample {
public static void main(String[] args) {
// Instantiate PriorityQueue object named intPriorityQueue
PriorityQueue<Integer> intPriorityQueue = new PriorityQueue<Integer>();
// Add elements using add()
intPriorityQueue.add(17);
intPriorityQueue.add(20);
intPriorityQueue.add(1);
intPriorityQueue.add(13);
intPriorityQueue.add(87);
// Print the contents of PriorityQueue
System.out.println("The contents of intPriorityQueue : ");
System.out.println(intPriorityQueue);
// The peek() method is used to retrieve
// the head of the PriorityQueue
System.out.println("\nThe head of the PriorityQueue : " + intPriorityQueue.peek());
// The remove() method is used
// to remove a single instance
// of the specified object
intPriorityQueue.remove(17);
// Print the contents of PriorityQueue
System.out.println("\nThe contents of intPriorityQueue after removing 17 : ");
System.out.println(intPriorityQueue);
// The poll() method is used
// to retrieve and remove the
// element at the head of the PriorityQueue
Integer head = intPriorityQueue.poll();
System.out.println("\nThe head of the PriorityQueue was : " + head);
// Print the contents of PriorityQueue
System.out.println("\nThe contents of intPriorityQueue after poll : ");
System.out.println(intPriorityQueue);
}
}
Output
The contents of intPriorityQueue : [1, 13, 17, 20, 87] The head of the PriorityQueue : 1 The contents of intPriorityQueue after removing 17 : [1, 13, 87, 20] The head of the PriorityQueue was : 1 The contents of intPriorityQueue after poll : [13, 20, 87]
5. Deque
Deque interface meng-extend Queue interface. Deque merupakan implementasi dari double-ended queue data structure, yaitu struktur linier dimana penyisipan dan penghapusan dapat dilakukan pada kedua ujung antrian. Deque interface mendukung deques yang memiliki batasan kapasitas, serta yang tidak memiliki batas tetap. Deque dapat digunakan sebagai struktur last-in-first-out (LIFO) serta first-in-first-out (FIFO).
5. a) ArrayDeque
Kelas ArrayDeque mengimplementasikan Deque interface. ArrayDeque adalah implementasi Deque yang cukup besar, tidak memiliki kapasitas tetap tetapi meningkat sesuai kebutuhan. ArrayDeque dapat digunakan sebagai sebuah stack, dan lebih cepat dibandingkan dengan Stack class. ArrayDeque tidak thread-safe dan tidak mengizinkan akses bersamaan oleh thread yang berbeda.
Syntax:
ArrayDeque<?> arrayDequeName = new ArrayDeque<?>();
6. Set
Set interface meng-extend Collection interface. Set adalah struktur yang memodelkan definisi matematis dari suatu himpunan. Ini adalah kumpulan object dan tidak ada object duplikat yang diizinkan. Set memungkinkan paling banyak hanya satu elemen null.
6. a) HashSet
HashSet class mengimplementasikan Set interface. Dalam HashSet, urutan elemen mungkin tidak sama dengan urutan penyisipan. Ketika sebuah elemen ditambahkan ke dalam HashSet, sebuah HashCode dihitung dan elemen tersebut ditambahkan ke ember/bucket yang sesuai (sebuah ember/bucket adalah slot dalam struktur Hash). Algoritma HashSet yang baik akan mendistribusikan elemen secara seragam sehingga kinerja waktu struktur tetap konstan. Performa waktu konstan berarti dibutuhkan waktu yang konstan untuk operasi dasar seperti insert, deletes, dan search.
6. b) LinkedHashSet
LinkedHashSet mengimplementasikan Set interface. LinkedHashSet sangat mirip dengan HashSet dengan perbedaan bahwa untuk setiap bucket yang digunakan struktur untuk menyimpan elemen adalah doubly-linked list. Pengurutan LinkedHashSet lebih baik dibandingkan dengan HashSet tanpa beban tambahan.
Mari kita ambil contoh untuk memahami HashSet dan LinkedHashSet. Dalam code yang diberikan di bawah ini, kita membuat instance HashSet bernama strHashSet, menggunakan method add() menambahkan elemen ke HashSet. Method hasNext() dan method next() adalah method Iterable interface yang digunakan untuk memeriksa apakah ada elemen berikutnya dan untuk mengambil elemen berikutnya masing-masing dalam Collection apa pun. Menggunakan constructor LinkedHashSet, semua elemen HashSet ditambahkan ke dalamnya. Iterator dibuat untuk melintasinya (traverse) dan menggunakannya elemen dicetak di konsol.
// An example for HashSet and LinkedHashSet
import java.util.*;
public class HashSetAndLinkedHashSet {
public static void main(String[] args) {
/*-----------HashSet-------------*/
// Instantiate a HashSet object named strHashSet
HashSet<String> strHashSet = new HashSet<String>();
// Add elements using add()
strHashSet.add("This");
strHashSet.add("is");
strHashSet.add("a");
strHashSet.add("HashSet");
// Create an Iterator to traverse through the HashSet
Iterator<String> hsIterator = strHashSet.iterator();
// Print all the elements of the HashSet
System.out.println("Contents of HashSet : ");
while(hsIterator.hasNext())
{
System.out.print(hsIterator.next() + " ");
}
/*---------LinkedHashSet----------*/
// Instantiate an object of LinkedHashSet named strLinkedHashSet
// Pass the name of the HashSet created earlier to copy all of the contents
// of the HashSet to the LinkedHashSet using a constructor
LinkedHashSet<String> strLinkedHashSet = new LinkedHashSet<String>(strHashSet);
// Create an Iterator to traverse through the LinkedHashSet
Iterator<String> lhsIterator = strLinkedHashSet.iterator();
// Print all the elements of the LinkedHashSet
System.out.println("\n\nContents of LinkedHashSet : ");
while(lhsIterator.hasNext())
{
System.out.print(lhsIterator.next() + " ");
}
}
}
Output
Contents of HashSet : a This is HashSet Contents of LinkedHashSet : a This is HashSet
7. SortedSet
SortedSet interface meng-extend Set interface. SortedSet menyediakan urutan elemen yang lengkap. Urutan default adalah dengan urutan Alami, selain itu diperintahkan oleh Comparator yang ditentukan pada saat konstruksi. Pelintasan/traversing biasanya dalam urutan elemen yang menaik.
8. NavigableSet
The NavigableSet interface extends from the SortedSet interface. In addition to the methods of the SortedSet, NavigableSet has navigation methods that give closest matches such as floor, ceiling, lower and higher. A NavigableSet can be traversed in ascending and descending order. Although it allows null element implementations it is discouraged as these implementations can give ambiguous results.
NavigableSet interface meng-extend dari SortedSet interface. Selain method SortedSet, NavigableSet memiliki metode navigasi yang memberikan kecocokan terdekat seperti lantai, langit-langit, bawah dan tinggi. Sebuah NavigableSet dapat dilalui dalam urutan menaik dan menurun. Meskipun memungkinkan implementasi elemen nol, hal itu tidak disarankan karena implementasi ini dapat memberikan hasil yang ambigu.
8. a) TreeSet
The TreeSet class implements the Navigable interface. The TreeSet as the name suggests uses a tree structure to store elements and a set to order the elements. The ordering is either natural ordering or ordering by the Comparator specified at the time construction. The TreeSet is unsynchronized, which is if multiple threads want to access it at the same time we need to synchronize it externally.
Kelas TreeSet mengimplementasikan antarmuka Navigable. TreeSet seperti namanya menggunakan struktur pohon untuk menyimpan elemen dan satu set untuk mengurutkan elemen. Pemesanan tersebut dapat berupa pemesanan alami atau pemesanan oleh Pembanding yang ditentukan pada saat konstruksi. TreeSet tidak disinkronkan, yaitu jika beberapa utas ingin mengaksesnya secara bersamaan, kita perlu menyinkronkannya secara eksternal.
Syntax:
TreeSet<?> treeSetName = new TreeSet<?>();
Let us take an example to understand TreeSet better. In the code given below, we instantiate an object named intTreeSet. As you can observe the order in this TreeSet is natural ordering and no duplicate elements are allowed. The add() method is used to add the elements and remove() method is used to delete elements.
Mari kita ambil contoh untuk memahami TreeSet dengan lebih baik. Dalam kode yang diberikan di bawah ini, kami membuat instance objek bernama intTreeSet. Seperti yang Anda amati, urutan di TreeSet ini adalah urutan alami dan tidak ada elemen duplikat yang diizinkan. Metode add() digunakan untuk menambahkan elemen dan metode remove() digunakan untuk menghapus elemen.
// An example for TreeSet
import java.util.*;
public class TreeSetExample {
public static void main(String[] args) {
// Instantiate an object of TreeSet named intTreeSet
TreeSet<Integer> intTreeSet = new TreeSet<Integer>();
// Add elements using add()
intTreeSet.add(18);
intTreeSet.add(13);
intTreeSet.add(29);
intTreeSet.add(56);
intTreeSet.add(73);
// Try to add a duplicate
// Observe output as it will not be added
intTreeSet.add(18);
// Print the TreeSet on the console
System.out.println("The contents of intTreeSet : ");
System.out.println(intTreeSet);
// Remove 18 using remove()
if(intTreeSet.remove(18))
{
System.out.println("\nElement 18 has been removed");
}
else
{
System.out.println("\nNo such element exists");
}
// Try to remove a non-existent element
if(intTreeSet.remove(12))
{
System.out.println("\nElement 18 has been removed");
}
else
{
System.out.println("\nNo such element exists");
}
System.out.println();
// Print the TreeSet on the console
System.out.println("The contents of intTreeSet : ");
System.out.println(intTreeSet);
}
}
Output
The contents of intTreeSet : [13, 18, 29, 56, 73] Element 18 has been removed No such element exists The contents of intTreeSet : [13, 29, 56, 73]
9. Map
Map interface adalah struktur yang memetakan kunci ke setiap nilai. Sebuah Map tidak mengizinkan elemen duplikat karena satu kunci tidak dapat memiliki multiple mapping. Sebuah Map memiliki tiga tampilan berbeda, tampilan Kumpulan kunci, tampilan Kumpulan pemetaan nilai kunci, dan tampilan Kumpulan nilai. Method Map interface diberikan di bawah ini, setiap Class yang mengimplementasikan Map harus memberikan definisi untuk method ini.
9. a) HashMap
Class HashMap mengimplementasikan Map interface. Untuk setiap entri dalam HashMap, hashCode dihitung dan entri ini dimasukkan ke dalam bucket dengan nilai hashCode sebagai indeksnya. Setiap entri adalah pasangan nilai kunci. Bucket di HashMap dapat berisi lebih dari satu entri. Algoritma HashMap yang baik akan mencoba mendistribusikan elemen-elemen dalam HashMap secara seragam. HashMap memiliki kinerja waktu yang konstan untuk operasi dasar seperti retrieval, insertion, deletion, dan manipulation. Dua faktor terpenting yang mempengaruhi kinerja HashMap adalah kapasitas awal dan load factor. Jumlah bucket adalah kapasitas dan ukuran kapan untuk meningkatkan kapasitas ini adalah load factor. HashMap lebih cepat dibandingkan dengan HashTable.
Syntax:
HashMap<? , ?> hashMapName = new HashMap<? , ?>();
9. b) Hashtable
Hashtable class mengimplementasikan Map interface. Hashtable memiliki pasangan nilai kunci sebagai elemennya. Untuk implementasi hashtable yang efektif, kuncinya harus unik. Hashtable sangat mirip dengan Hashtable, tetapi Hashtable sinkron. Algoritma Hashtable yang baik akan mencoba mendistribusikan elemen-elemen dalam Hashtable secara seragam. Hashtable memiliki kinerja waktu yang konstan untuk operasi dasar seperti retrieval, insertion, deletion, dan manipulation. Dua faktor terpenting yang mempengaruhi kinerja Hashtable adalah kapasitas awal dan load factor. Jumlah bucket adalah kapasitas dan ukuran kapan untuk meningkatkan kapasitas ini adalah load factor.
Syntax:
HashTable<? , ?> hashTableName = new HashTable<? , ?>();
9. c) LinkedHashMap
LinkedHashMap class mengimplementasikan Map interface. LinkedHashMap adalah implementasi hash map linked list dari sebuah map. Setiap entri di LinkedHashMap memiliki doubly-linked list yang melewatinya. Linked list ini mendefinisikan urutan iterasi yang merupakan urutan kunci yang dimasukkan ke dalam LinkedHashMap. Seperti semua implementasi Map, elemen LinkedHashMap adalah pasangan nilai kunci.
Syntax:
LinkedHashMap<? , ?> linkedHashMapName = new LinkedHashMap<? , ?>();
Mari kita ambil contoh untuk memahami semua implementasi Map. Dalam code yang diberikan di bawah ini, kita menambahkan elemen menggunakan method put() ke semua HashMap, Hashtable, dan LinkedHashMap. Karena put() adalah method Map interface, oleh karena itu, diimplementasikan oleh ketiga kelas ini. Seperti yang kita amati, urutan penyisipan Hashtable tidak sama dengan urutan internal, oleh karena itu nondeterministik. Saat kita mencoba memasukkan kunci duplikat, nilai lama diganti di ketiganya. Dan ketika kami mencoba memasukkan nilai duplikat dengan kunci yang berbeda, itu ditambahkan sebagai entri baru. Pada dasarnya ini untuk menggambarkan bahwa kita dapat memiliki nilai duplikat tetapi tidak menggandakan kunci.
// An example for HashMap,
// Hashtable and LinkedHashMap
import java.util.*;
public class MapImplementaionExample {
public static void main(String[] args) {
/*--------------HashMap---------------*/
// Instantiate an object of HashMap named hashMap
HashMap<Integer, String> hashMap = new HashMap<Integer, String>();
// Add elements using put()
hashMap.put(1, "This");
hashMap.put(2, "is");
hashMap.put(3, "HashMap");
// Print the HashMap contents on the console
System.out.println("Contents of hashMap : ");
System.out.print(hashMap.entrySet());
// Add a duplicate key
hashMap.put(3, "Duplicate");
// Add a duplicate value
hashMap.put(4, "This");
// Print the HashMap contents on the console
System.out.println("\nContents of hashMap after adding duplicate : ");
System.out.print(hashMap.entrySet());
/*--------------Hashtable----------------*/
// Instantiate an object of Hashtable named hashTable
Hashtable<Integer, String> hashTable = new Hashtable<Integer, String>();
// Add elements using put()
hashTable.put(11, "This");
hashTable.put(12, "is");
hashTable.put(13, "Hashtable");
// Print the Hashtable contents on the console
System.out.println("\n\nContents of hashTable : ");
System.out.print(hashTable.entrySet());
// Add a duplicate key
hashTable.put(11, "Duplicate");
// Add a duplicate value
hashTable.put(14, "is");
// Print the Hashtable contents on the console
System.out.println("\nContents of hashTable after adding duplicate : ");
System.out.print(hashTable.entrySet());
/*---------------LinkedHashMap---------------*/
// Instantiate an object of LinkedHashMap named linkedHashMape
LinkedHashMap<Integer, String> linkedHashMap = new LinkedHashMap<Integer, String>();
// Add elements using put()
linkedHashMap.put(21, "This");
linkedHashMap.put(22, "is");
linkedHashMap.put(23, "LinkedHashMap");
// Print the LinkedHashMap contents on the console
System.out.println("\n\nContents of linkedHashMap : ");
System.out.print(linkedHashMap.entrySet());
// Add a duplicate key
linkedHashMap.put(22, "Duplicate");
// Add a duplicate value
linkedHashMap.put(24, "This");
// Print the LinkedHashMap contents on the console
System.out.println("\nContents of linkedHashMap after adding duplicate : ");
System.out.print(linkedHashMap.entrySet());
}
}
Output
Contents of hashMap : [1=This, 2=is, 3=HashMap] Contents of hashMap after adding duplicate : [1=This, 2=is, 3=Duplicate, 4=This] Contents of hashTable : [13=Hashtable, 12=is, 11=This] Contents of hashTable after adding duplicate : [14=is, 13=Hashtable, 12=is, 11=Duplicate] Contents of linkedHashMap : [21=This, 22=is, 23=LinkedHashMap] Contents of linkedHashMap after adding duplicate : [21=This, 22=Duplicate, 23=LinkedHashMap, 24=This]
10. SortedMap
SortedMap interface memperluas Map interface dengan ketentuan tambahan dari urutan total kunci. Kunci diurutkan dengan urutan alami atau oleh Comparator yang ditentukan pada saat construction, tergantung pada construction yang digunakan. Semua kunci harus sebanding.
10. a) TreeMap
TreeMap class mengimplementasikan SortedMap interface. TreeMap class menggunakan struktur pohon merah-hitam untuk penyimpanan dan peta untuk memesan elemen. Setiap elemen adalah pasangan nilai kunci. Implementasi ini memberikan jaminan biaya waktu log(n) untuk operasi dasar.
Syntax:
TreeMap<? , ?> treeMapName = new TreeMap<? , ?>();
Mari kita ambil contoh untuk memahami dasar-dasar TreeMap. Dalam code yang diberikan di bawah ini, kita membuat instance objek dari objek TreeMap bernama treeMap. Tambahkan elemen menggunakan method put(). Saat kita mencoba menambahkan kunci duplikat dengan nilai yang berbeda, instance yang lebih lama diganti dengan nilai baru yang terkait dengan kunci ini. Tetapi ketika kami mencoba menambahkan nilai duplikat dengan kunci baru, itu diambil sebagai entri yang berbeda.
// An example of TreeMap
import java.util.*;
public class TreeMapExample {
public static void main(String[] args) {
// Instantiate an object of TreeMap named treeMap
TreeMap<Integer, String> treeMap = new TreeMap<Integer, String>();
// Add elements using put()
treeMap.put(1, "This");
treeMap.put(2, "is");
treeMap.put(3, "TreeMap");
// Print the contents of treeMap on the console
System.out.println("The contents of treeMap : ");
System.out.println(treeMap);
// Add a duplicate key
treeMap.put(1, "Duplicate");
// Add a duplicate value
treeMap.put(4, "is");
// Print the contents of treeMap on the console
System.out.println("\nThe contents of treeMap after adding duplicates : ");
System.out.println(treeMap);
}
}
Output
The contents of treeMap :
{1=This, 2=is, 3=TreeMap}
The contents of treeMap after adding duplicates :
{1=Duplicate, 2=is, 3=TreeMap, 4=is}