Circuit Dasar dan Perhitungan Elektronika

Sumber: Sunarto YB0USJ/SK
Elektromagnet
Listrik dan magnet adalah dua hal yang tidak dapat dipisahkan, setiap ada listrik tentu ada magnet dan sebaliknya. Misalnya ada gulungan kawat tembaga dan pada gulungan tersebut kita alirkan listrik, maka akan timbul medan magnet, sebaliknya apabila kita menggerakkan magnet dekat gulungan tersebut, akan timbul listrik dalam gulungan itu.
Kalau kita mempelajari sifat-sifat listrik, maka kita bayangkan listrik itu sebagai air. Ia dapat tertampung dan diam pada suatu tempat dan bisa juga mengalir melalui suatu pipa. Listrik akan mengalir bila ada perbedaan potensial atau perbedaan tekanan (voltage). Gaya yang menyebabkan listrik mengalir dinamakan Elektromotive Force (EMF).
Kalau listrik mengalir akan timbul gaya yang menahan lajunya aliran itu, gaya ini disebut Resistansi. Bahan yang mudah sekali mengalirkan listrik dinamakan Konduktor dan yang tidak bisa mengalirkan listrik dinamakan Isolator. Perak, tembaga, emas dan aluminum berturutturut adalah konduktor yang baik. Bahan yang pada kondisi tertentu menjadi konduktor dan pada kondisi lain menjadi isolator disebut Semikonduktor.
Komponen elektronik yang dibuat untuk menahan aliran listrik dinamakan Resistor. Suatu Kondensator adalah komponen elektronik yang dibuat untuk dapat mewadahi listrik. Suatu kumparan kalau dialiri listrik bisa menimbulkan medan magnet dan timbulnya medan magnet, komponen elektronik ini disebut Induktor.
Listrik bisa mengalir ke satu arah saja dinamakan arus searah atau DC dan bisa juga alirannya bolak balik disebut arus bolak balik atau AC. Jumlah bolakbalik arah setiap detiknya dinamakan Frekuensi. Magnet
Apabila kawat tembaga yang dililitkan pada sebatang besi dialiri listrik, batang besi tersebut akan menjadi magnetis. Tetapi kalau aliran listrik diputus, besi tidak magnetis lagi. Batang besi itu disebut megnet temporer, misalnya terdapat pada reley. Bila setelah listrik diputus, besi masih magnetis, maka batang besi itu disebut magnet permanen.
Solenoid
Arah medan magnet sesuai hukum Corkscrew dari Maxwell, kalau diputar ke kanan menuju ke depan (yang depan itu kutub utara magnet).
Permeability
Permeability relatif bahan untuk inti lilitan adalah:

B = flux density H = gaya magnetik
Gelombang elektromagnet
Dalam perambatannya, gelombang magnet dan listrik selalu bersamasama. Medan magnet selalu tegaklurus dengan medan listrik dan kedua-duanya tegak lurus dengan arah perambatan.
Listrik
Untuk keperluan perhitungan listrik dan untuk pembuatan rumusrumus, digunakan symbol serta satuan-satuan listrik sebagai berikut ini.
Simbol dan Satuan Listrik
| NAMA | SYMBOL | SATUAN | SINGKATAN |
| Muatan Listrik | q | Coulomb | |
| Arus | I | Ampere | A |
| Voltage | E atau V | Volt | V |
| Waktu | t | Detik | s |
| Resistansi | R | Ohm | |
| Kapasitansi | C | Farad | F |
| Induktansi | L | Henry | H |
| Power | W atau P | Watt | W |
| Frekuensi | f | Hertz | Hz |
| Panjang Gelombang | Meter | m |
Ekspresi Numerik Dalam Elektronika
Agar rumus dan perhitungan menjadi lebih praktis, angkaangka yang besar sekali dan yang kecil sekali diberikan ekspresi ringkas.
GIGA (G) = 1.000.000.000 MEGA (M) = 1.000.000 KILO (k) = 1.000 MILLI (m) = 0.001 MIKRO (μ) = 0.000.001 NANO (n) = 0.000.000.001 PIKO (p) = 0.000.000.000.001
Dalam penulisan, singkatan-singkatan tersebut digunakan sebagai pengganti tanda baca koma, misalnya 1,5K dituliskan 1K5 dan sebagainya.
Hukum Ohm
Besarnya arus listrik yang mengalir dalam suatu konduktor sama dengan perbedaan potensial dibagi dengan resistansinya.

I = arus dalam Ampere E = emf dalam Volt R = resistansi dalam Ohm.
Hukum Kirchoff 1
Jumlah arus menuju suatu titik cabang sama dengan jumlah arus yang meninggalkannya.
Hukum Kirchoff 2
Jumlah EMF dan penurunan potensial dalam suatu circuit tertutup sama dengan nol.
Voltage Puncak dan Voltage RootMeanSquare (RMS)
Bila kita mengukur voltage arus bolakbalik, maka yang terukur adalah Voltage Root Mean Square (RMS) yang disebut juga Voltage effektif.
VP = 1.414 Vrms Vrms = 0.707 VP
VP = Voltage puncak Vrms = Voltage rms
Daya Listrik (Power)
Untuk menghitung daya suatu arus listrik digunakan rumus.

P = power dalam Watt E = EMF dalam Volt I = arus dalam Ampere.
Pengertian dB (decibel)
Untuk menyatakan perbandingan dua power, misalnya P1 dan P2 dalam elektronika digunakan decibel.

Untuk menyatakan Gain suatu amplifier / penguat, bila impedansi input dan outputnya sama, digunakan.

atau

Resistansi
Tahanan terhadap mengalirnya arus listrik
Resistor Seri
Resistor yang dihubungkan secara seri, resitansi totalnya membesar.

Resistansi total adalah jumlah nilai tahanan.

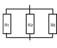
Resistor Paralel
Resistor yang dihubungkan paralel, resitansi totalnya menjadi lebih kecil.


Kapasitansi
Kemampuan menyimpan muatan listrik dalam suatu dialekrik.
Kapasitor Paralel
Kapasitor yang dihubungkan paralel, kapasitansi totalnya membesar.

Kapasitansi total adalah jumlah nilai kapasitor yang di paralel.

Kapasitor Seri
Kapasiotor yang dihubungkan seri, kapasitansi totalnya menjadi kecil.

Capacitive Reactance
Tahanan arus listrik AC dalam kapasitor disebut reaktansi kapasitif ( Xc ) dalam Ohm

f = frekuensi dalam Hertz C = kapasitansi dalam Farad
Induktansi
Kemampuan conductor membangkitkan induksi listrik bila arus AC melewatinya
Induktor Seri
Induktor yang dihubungkan seri, induktansi totalnya menjadi lebih besar.

Induktor Paralel
Induktor yang dihubungkan paralel, induktansi totalnya menjadi lebih kecil.

Inductive Reactance
Tahanan arus listrik AC dalam induktor disebut reaktansi induktif ( XL ) dalam Ohm

f = frekuensi dalam Hertz L = induktansi dalam Henry
Impedansi
Kombinasi resistansi dengan reaktansi disebut Impedansi (Z). Resistansi dan reaktansi tersebut dapat paralel dan dapat juga seri.
Circuit Seri

Circuit Paralel

Efek Piezoelectric
Jenis-jenis kristal tertentu mempunyai sifat dapat membangkitkan muatan listrik bila pada permukaannya diberikan tekanan mekanik dan sebaliknya akan dapat menimbulkan tegangan mekanik bila pada permukaan tersebut diberikan muatan listrik, sifat in disebut efek piezoelectric.
Transformator
Trafo adalah dua kumparan di atas suatu inti. Kumparan input disebut primer (p) dan kumparan output disebut sekunder (s).

I = arus dalam Ampere V = voltage dalam Volt N = jumlah lilitan.
Circuit Rectifier atau Penyearah
Frequency pada Resonance Circuit
Dalam resonance circuit jumlah capacitive dan inductive reactansinya nol, frekuensi resonansinya adalah:

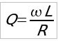
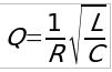
Faktor Q suatu Resonance Circuit
Faktor Q suatu resonance circuit menggambarkan kualitasnya. Yang berpengaruh besar terhadap faktor Q adalah induktornya.

atau

Dimana .

Bila resistansi kawat induktor kecil, maka faktor Q menjadi besar, berarti kualitas resonance circuit makin tinggi.
Antena
Panjang gelombang radio di udara adalah :

Panjang gelombang radio pada logam (antena) adalah:

λ = panjang gelombang dalam meter. f = frekuensi dalam MHz.
Radiation Resistance
Antena yang ideal merupakan resonance circuit, hanya mempunyai resistansi murni yang disebut Radiation Resistance. Misalnya radiation resistance suatu antena diketahui 50 OHM, sedangkan arus antena sebesar 1 Ampere, maka didapatkan Power pancaran antena adalah:

Amplifier
Berbagai circuit dasar amplifier transistor adalah common base, common emitor dan common colector, sebagai berikut ini.
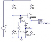
Oscilator
Suatu bagian penting pada pesawat radio adalah osilator. Osilator dapat dibuat dengan kristal atau dengan LC circuit, ada dua jenis osilator LC yang terkenal, yaitu,
Osilator Hartley

Oscilator Colpitts

Circuit Dasar Filter
Beberapa circuit dasar lowpass, high pass dan bandpass filter terlihat pada gambar berikut ini.
Low Pass Filter

High Pass Filter

Band Pass Filter

Kelas RF Amplifier
Kelas A : Output linear satu gelombang penuh. Kelas AB : Output setengah gelombang lebih Kelas B : Output setengah gelombang Kelas C : Output kurang dari 1/2 gelombang, efisiensi sampai 80%.
Kelas A biasanya digunakan untuk signal kecil atau power RF amplifier single ended, sedangkan kelas B dab AB digunakan pada RF amplifier pushpull. Kelas C lebih banyak digunakan di pemancar frekuensi tinggi terutama jika digunakan modulasi FM.